Pionier U - problem z odbiorem .

Radioodbiorniki lampowe i wszystko co jest z nimi związane.

Moderatorzy: gsmok, tszczesn, Romekd, Einherjer, OTLamp

CHOPIN66
1875...2499 postów
1875...2499 postów
Posty: 2235
Rejestracja: pn, 10 sierpnia 2009, 17:47
Lokalizacja: Gdańsk

Pionier U - problem z odbiorem .

Post autor: CHOPIN66 »

A więc wziołem się za uruchomienia Pioniera U . Wymieniłem wszystkie rezystory które miały zawyżoną oporność ( defakto zostało 5 orginalnych rezystorów które trzymały wartości w granicach 2-5om/kom ) Wymieniona została większość kondensatorów papierowo smołowych na
3x20n na 3x22n/630V MKT
2x100n na 2x100n 400V papierowo olejowy
220p na 510p ceramiczny rurkowy
500p na 510p ceramiczny rurkowy

do wymiany zostały mi jeszcze kondensatory papierowo smołowe

20n równolegle z UY1N
50p w obwodzie heterodyny
10n równolegle z transformatorem głośnikowym
5n na płytce eliminatora p.cz

ścisnąłem nity w kondensorach mikowych na płytce z cewkami obwodów wejściowych i heterodyny.
Z głośnika słychać jednostajny brum nie zależnie od położenia potencjometru głośności . Przy maksymalnej głośności słychać szum zmieniający się wraz z przestrajaniem niezależnie od zakresu zmieszany z brumem . Antenę stanowi 1m przewodu.

Czy na odbiór może mieć wpływ fakt ,że między gniazdem antenowym a przełącznikiem zakresów jest kondensator 4,7n zamiast 1n ?
Pomiary zrobię jak będę miał chwilę :D
Nie masz wymaganych uprawnień, aby zobaczyć pliki załączone do tego posta.
cirrostrato
6250...9374 posty
6250...9374 posty
Posty: 6493
Rejestracja: sob, 5 listopada 2005, 15:51
Lokalizacja: Warszawa

Re: Pionier U - problem z odbiorem .

Post autor: cirrostrato »

CHOPIN66 pisze: pn, 20 stycznia 2020, 14:36 ścisnąłem nity w kondensorach mikowych na płytce z cewkami obwodów wejściowych i heterodyny.
Dostałem kiedyś pionierka do naprawy (staram się unikać radyj), 465kHz przez pośrednią nie przechodziło, podmieniłem mikowe 200pF
w filtrach na 200pF styrofleksowe i Pionierek ruszył.
Awatar użytkownika
kubafant
2500...3124 posty
2500...3124 posty
Posty: 2899
Rejestracja: sob, 11 stycznia 2014, 20:11
Lokalizacja: Białystok

Re: Pionier U - problem z odbiorem .

Post autor: kubafant »

Ale te olejaki rasowo wyglądają :D Szkoda, że wszystkich nie zmieniłeś w tym guście, te plastykowe jednak trochę biją po oczach.
lecz w gruncie rzeczy była to sprawa smaku
Tak smaku
który każe wyjść skrzywić się wycedzić szyderstwo
choćby za to miał spaść bezcenny kapitel ciała
głowa
CHOPIN66
1875...2499 postów
1875...2499 postów
Posty: 2235
Rejestracja: pn, 10 sierpnia 2009, 17:47
Lokalizacja: Gdańsk

Re: Pionier U - problem z odbiorem .

Post autor: CHOPIN66 »

kubafant pisze: pn, 20 stycznia 2020, 16:55 Ale te olejaki rasowo wyglądają :D Szkoda, że wszystkich nie zmieniłeś w tym guście, te plastykowe jednak trochę biją po oczach.
Te plastykowe to na czas uruchamiania ( akurat takie miałem pod ręką -z olejowych miałem akurat tylko 2 szt 100n ) a I tak będę zamawiał kondensatory w celu wymiany tych 4 papierowo smołowych (3 pod sodem i jeden a płytce eliminatora p.cz) więc wtedy te żółte wymieni na olejowe .
cirrostrato pisze: pn, 20 stycznia 2020, 15:39
CHOPIN66 pisze: pn, 20 stycznia 2020, 14:36 ścisnąłem nity w kondensorach mikowych na płytce z cewkami obwodów wejściowych i heterodyny.
Dostałem kiedyś pionierka do naprawy (staram się unikać radyj), 465kHz przez pośrednią nie przechodziło, podmieniłem mikowe 200pF
w filtrach na 200pF styrofleksowe i Pionierek ruszył.
Może to jest to :D

wygląda na to ,że problem chyba się rozwiązał , podłączyłem potencjometr wraz z filtrem do kubka a nie do detektora :D

jednak brum nie znikł
TELEWIZOREK52
3125...6249 postów
3125...6249 postów
Posty: 4190
Rejestracja: czw, 3 grudnia 2009, 00:01
Lokalizacja: Warszawa

Re: Pionier U - problem z odbiorem .

Post autor: TELEWIZOREK52 »

CHOPIN66 pisze: pn, 20 stycznia 2020, 19:41 jednak brum nie znikł
CHOPIN66 pisze: pn, 20 stycznia 2020, 14:36 do wymiany zostały mi jeszcze kondensatory papierowo smołowe
Wytnij go. Brumi nadal ?? ( chodzi o ten równoległy z UY1N)
CHOPIN66
1875...2499 postów
1875...2499 postów
Posty: 2235
Rejestracja: pn, 10 sierpnia 2009, 17:47
Lokalizacja: Gdańsk

Re: Pionier U - problem z odbiorem .

Post autor: CHOPIN66 »

TELEWIZOREK52 pisze: wt, 21 stycznia 2020, 00:51
CHOPIN66 pisze: pn, 20 stycznia 2020, 19:41 jednak brum nie znikł
CHOPIN66 pisze: pn, 20 stycznia 2020, 14:36 do wymiany zostały mi jeszcze kondensatory papierowo smołowe
Wytnij go. Brumi nadal ?? ( chodzi o ten równoległy z UY1N)
wyciołem i nadal słychać tylko buczenie nie zmienia się podczas pogłaśniania oraz sporadyczne trzaski podczas przestrajania oraz zaobserwowałem przygasanie podświetlania skali

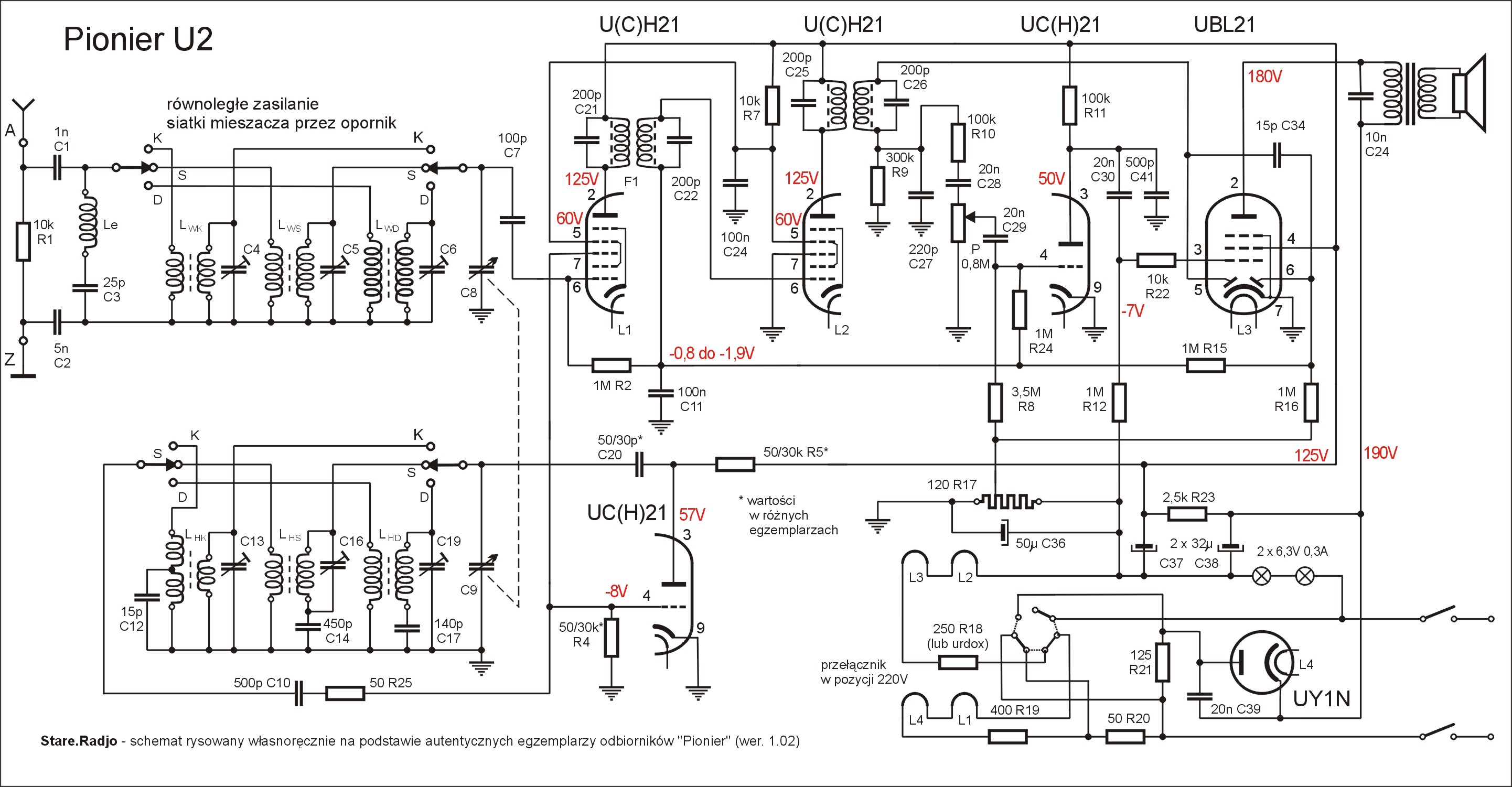
Oryginalne rezystory to
30k 1W w anodzie heterodyny
50om w obwodzie heterodyny
10k rezystor anty prazytowy z siatką UBL21
120om rezystor ogólnego minusa
10k rezystor pomiędzy gniazdem antenowym a gniazdem uziemienia.
ballasttube
3125...6249 postów
3125...6249 postów
Posty: 3454
Rejestracja: czw, 25 marca 2010, 00:12

Re: Pionier U - problem z odbiorem .

Post autor: ballasttube »

Ktoś coś kiedyś a propos Pioniera pisał o padniętych diodach w lampie UBL21i o upływności między katodą a włóknem żarzenia lamp.
Odnośnie puszczania sygnału przez cały odbiornik jeszcze:
Spróbuj zamienić lampę pierwszą UCH21 z drugą UCH21 miejscami.Albo w ogóle wszystkie lampy po kolei zamień na inne podstawione.Ile masz napięcia na oporniku drutowym 120 omów?Odlutuj jeden koniec kondensatora 10 nF od transf.głośnikowego na próbę.A kondensator między anodą triody drugiej UCH nie puszcza napięcia anodowego na s1 UBLki?To są podstawowe "choroby" pioniorowatych.
TELEWIZOREK52
3125...6249 postów
3125...6249 postów
Posty: 4190
Rejestracja: czw, 3 grudnia 2009, 00:01
Lokalizacja: Warszawa

Re: Pionier U - problem z odbiorem .

Post autor: TELEWIZOREK52 »

CHOPIN66 pisze: pn, 20 stycznia 2020, 19:41 wygląda na to ,że problem chyba się rozwiązał , podłączyłem potencjometr wraz z filtrem do kubka a nie do detektora :D

jednak brum nie znikł
Z powyższego zrozumiałem że radio gra "ino" brum pozostał. Jak głośny jest ten brum ? Z tego co widzę to malowałeś chassis a więc demontowałeś wszystkie elementy. Jeżeli tak to w pierwszej kolejności sprawdziłbym poprawność montażu i wartości wymienionych elementów czy sa zgodne z podanym wcześniej opisem.
cirrostrato pisze: pn, 20 stycznia 2020, 15:39 podmieniłem mikowe 200pF
w filtrach na 200pF styrofleksowe i Pionierek ruszył.
Jeżeli wszystko jest prawidłowo to tu może być pies pogrzebany. Oczywiście nie muszą być styrofleksowe a po wymianie nie ominie cię strojenie. Te filtry łatwo się rozbierają więc możesz zaryzykować ściśnięcie tych mikowych 200pF. Chyba że masz nowe. Powodzenia.
CHOPIN66
1875...2499 postów
1875...2499 postów
Posty: 2235
Rejestracja: pn, 10 sierpnia 2009, 17:47
Lokalizacja: Gdańsk

Re: Pionier U - problem z odbiorem .

Post autor: CHOPIN66 »

ballasttube pisze: śr, 22 stycznia 2020, 00:53 Ktoś coś kiedyś a propos Pioniera pisał o padniętych diodach w lampie UBL21i o upływności między katodą a włóknem żarzenia lamp.
Odnośnie puszczania sygnału przez cały odbiornik jeszcze:
Spróbuj zamienić lampę pierwszą UCH21 z drugą UCH21 miejscami.Albo w ogóle wszystkie lampy po kolei zamień na inne podstawione.Ile masz napięcia na oporniku drutowym 120 omów?Odlutuj jeden koniec kondensatora 10 nF od transf.głośnikowego na próbę.A kondensator między anodą triody drugiej UCH nie puszcza napięcia anodowego na s1 UBLki?To są podstawowe "choroby" pioniorowatych.
Nie puszcza , wstawiony jest kondensator 22n 630V bodajże MKT . Jutro zaopatrzę się w baterie R20 i podam z Juli Stereo sygnał p.cz 465kHz na s1 mieszacza i będzie wiadomo . UCH zamieniałem już miejscami .Wczoraj za radą kolegi TELEWIZOREK52 wyciołem tego smolaka 20n równolegle z UY1N ,tak więc zostały jeszcze trzy smolaki 5n, 500p szeregowo z rezystorem 50om (możliwe ,że winowajca - heterodyna się nie wzbudza , napięcie na anodzie triody heterodyny wynosi 91V! a powinno być niższe według schematu https://www.oldradio.pl/img/pionier/p-300-row-uni.jpg powinno wynieść około 57 V zwarzywszy , że sekcję anodową 125 om opornika redukcyjnego zastąpiłem rezystorem 180om 5W ) i 10n równolegle z transformatorem głośnikowym .
TELEWIZOREK52
3125...6249 postów
3125...6249 postów
Posty: 4190
Rejestracja: czw, 3 grudnia 2009, 00:01
Lokalizacja: Warszawa

Re: Pionier U - problem z odbiorem .

Post autor: TELEWIZOREK52 »

CHOPIN66 pisze: śr, 22 stycznia 2020, 01:32 ak więc zostały jeszcze trzy smolaki 5n, 500p szeregowo z rezystorem 50om (możliwe ,że winowajca - heterodyna się nie wzbudza , napięcie na anodzie triody heterodyny wynosi 91V! a powinno być niższe według schematu https://www.oldradio.pl/img/pionier/p-300-row-uni.jpg powinno wynieść około 57 V zwarzywszy , że sekcję anodową 125 om opornika redukcyjnego zastąpiłem rezystorem 180om 5W ) i 10n równolegle z transformatorem głośnikowym
Na razie ogranicz sie do wymiany 500pF. Pozostałe nie mają wpływu na odbiór. Napięcia ? Co Pionier to inne. Jutro mogę zmierzyc i podać ale wątpię żeby u ciebie były identyczne.
CHOPIN66
1875...2499 postów
1875...2499 postów
Posty: 2235
Rejestracja: pn, 10 sierpnia 2009, 17:47
Lokalizacja: Gdańsk

Re: Pionier U - problem z odbiorem .

Post autor: CHOPIN66 »

Podałem p.cz 465kHz z Juli Stereo na S1 UCH21 i nic , następnie podałem ten sam sygnał p.cz na diodę detekcyjną UBL21 i też nic . Czyli albo kondensatory w filtrach albo diody UBL21 są problemem . Jutro wepnę się w tor p.cz z oscyloskopem i pobserwuję czy sygnał p.cz przechodzi do diod UBL21 czy nie .
Awatar użytkownika
kubafant
2500...3124 posty
2500...3124 posty
Posty: 2899
Rejestracja: sob, 11 stycznia 2014, 20:11
Lokalizacja: Białystok

Re: Pionier U - problem z odbiorem .

Post autor: kubafant »

Diody w lampach typu EBL21 czy UBL21 były podatne na utratę emisji, bowiem katoda miała to samo wykonanie na całej długości, a odcinek przynależący do diod nie obył praktycznie wcale obciążony prądowo, w przeciwieństwie do części pentodowej. W takich warunkach tworzy się tzw. warstwa pośrednia, posiadająca znaczną rezystancję, co prowadzi do całkowitej niesprawności diod.

Mam u siebie wiele lamp tego typu, gdzie pentoda wykazuje pełne parametry, a diody są ledwo żywe.

Pozdrawiam
lecz w gruncie rzeczy była to sprawa smaku
Tak smaku
który każe wyjść skrzywić się wycedzić szyderstwo
choćby za to miał spaść bezcenny kapitel ciała
głowa
ballasttube
3125...6249 postów
3125...6249 postów
Posty: 3454
Rejestracja: czw, 25 marca 2010, 00:12

Re: Pionier U - problem z odbiorem .

Post autor: ballasttube »

Kolega CHOPIN66:
mikowe kondensatory pionierowskie są kiepskie.Czasem pomaga zgniatanie nitów.
Poza tym są srebrzone i w atmosferze np.oparów siarki w powietrzu srebro koroduje i pojemność "wyparowuje".
W Pionierze napięcie pracy 630V to nigdy za dużo.Kondensator równoległy do UY1N i ten równoległy do transformatora
głośnikowego powinny być na 1500V jeżeli ne na 3kV.To są dwa bardzo krytyczne miejsca.Pionier nie jest oddzielony
od skoków napięcia w sieci 230V,a tam teraz różne"krzywe prądy biegają".
W wersji z rezystorem siatkowym UBL21 odsprzężonym kondensatorem 0,5uF tenże oryginalny był o nowego dawany
na 1500V,więc o czymś to świadczy także.
Kolega Kubafant:
dzięki za potwierdzenie moich informacji o diodach UBLki: ja miałem bardziej paskudny przypadek z nimi:po prostu
warstwa emisyjna katody diod ODPADŁA od cylindra katody zupełnie.Część pentodowa ma się nieźle.
Można ją wykorzystać jeszcze,także - w radiach amerykańskich np.za 50L6,plus bocznik żarzenia.
Zresztą można tu zrobić różne wygibasy,jak się ma "sytuację podbramkową" z brakiem lampy oraz 110V odczep na
transformatorze sieciowym i opornik 560 omów 6Watów do dyspozycji.Wracając do oblazłej katody w diodach UBL:
podejrzewam przebicie kondensatora anodowego diod.Dostały ok.200V Ua i "poszły się bujać". Wyrwało je.I leżą w bańce.
A propos diod:kiedyś "przejechałem się",jak potrzebowałem CY2 dla przyjaciela.Kupiłem z aukcji,nie napiszę już,od kogo,
bo znowu mogę trafić na "znajomych królika",ale po odbiorze dałem sprawdzić emisję i-nic.Lampa się jarzy ładnie,obie
katody czerwoniutkie i - zero emisji.Więc biorę lupę i oglądam katody przez bańkę,a tu przy katodach krople metalu
przy dolnym mostku.I przerwa w doprowadzeniu do spłaszcza i dalej na cokół.Ładna nocna lampka,nastrojowa i - tyle.
Te lampy były typowe w radiach francuskich.Podwójna dioda prostownicza,podwajacz ze 110V lub równolegle prostownik
z 220V o podwójnym prądzie wyprostowanym,albo jeszcze trzecia opcja,typowo francuska:w wersji na 220V jedna dioda
prostowała napięcia anodowo-ekranowe,a druga zasilała cewkę wzbudzenia głośnika,która była dawana RÓWNOLEGLE
do prostownika i miała ok.3,5 kilooma oporności omowej.
Więc musiało być "grube" zwarcie,albo na raz oba elektrolity poszły "w komin" albo zwarcie cewki wzbudzenia i obwodu
zasilania anodowo-ekranowego na raz?Dziwny przypadek.Albo ktoś grzebał i pomylił kabelki.
To tyle opowieści a propos diod, dla "potomności triodowej:-)".
ballasttube
3125...6249 postów
3125...6249 postów
Posty: 3454
Rejestracja: czw, 25 marca 2010, 00:12

Re: Pionier U - problem z odbiorem .

Post autor: ballasttube »

Jeszcze jedno,Kolego Kubafant:
czy to Kolegi wyjaśnienie:
"a odcinek przynależący do diod nie był praktycznie wcale obciążony prądowo, w przeciwieństwie do części pentodowej.
W takich warunkach tworzy się tzw. warstwa pośrednia, posiadająca znaczną rezystancję, co prowadzi do całkowitej
niesprawności diod."
tłumaczy także,dlaczego się nieraz obniżało napięcie diod detekcyjnych poniżej znamionowego napięcia żarzenia,
aby zwiększyć ich sprawność?
CHOPIN66
1875...2499 postów
1875...2499 postów
Posty: 2235
Rejestracja: pn, 10 sierpnia 2009, 17:47
Lokalizacja: Gdańsk

Re: Pionier U - problem z odbiorem .

Post autor: CHOPIN66 »

Nie ma się co dziwić ,że nic nie odbierał skoro przez nieuwagę anoda heterodyny przez rezystor 30k była podpięta do uzwojenia wtórnego filtru p.cz , do tego samego uzwojenia było podpięte ARW . :lol: